> 新闻中心 > 行业新闻湖南省农业农村厅关于印发《湖南省畜间人兽共患病防治规划(2022—2030年)》的通知
近日,湖南省农业农村厅组织制订了《湖南省畜间人兽共患病防治规划(2022—2030年)》,全文如下:
湖南省畜间人兽共患病防治规划
为落实习近平总书记关于“人病兽防、关口前移”的重要指示精神,进一步加强全省畜间人兽共患病防治工作,根据《中华人民共和国动物防疫法》《全国畜间人兽共患病防治规划(2022—2030年)》等有关要求,结合我省实际,特制定本规划。
一、总体思路
(一)指导思想
以习近平新时代中国特色社会主义思想为指导,认真落实全面加强国家生物安全风险防控和治理体系建设的决策部署,坚持人民至上、生命至上,实行积极防御、系统治理,有效控制传染源、阻断传播途径、提高抗病能力,不断健全完善畜间人兽共患病防治体制机制,夯实基层防疫体系,提升风险防范和综合防治能力,有计划地控制、净化和消灭若干种严重危害畜牧业生产和人民群众健康安全的畜间人兽共患病,为全面实施健康湖南行动、建设富饶美丽幸福新湖南提供安全保障。
(二)基本原则
1.源头防治,突出重点。坚持“人病兽防、关口前移”,实行预防为主、预防与控制净化消灭相结合的方针,聚焦重点病种,织密筑牢防治畜间人兽共患病的第一道防线,从前端阻断畜间人兽共患病的传播路径,切实降低流行率,有效防范传播风险。
2.政府主导,社会共治。严格落实地方各级人民政府属地管理、部门监管和生产经营者主体责任,采取监督指导和激励相结合的措施,调动从业者主动防疫的内生动力,鼓励和引导社会力量广泛参与,形成政府、部门、社会组织和生产经营者分工明确、各司其职的防治机制。
3.因病施策,精准防治。实行一病一策、分类指导,分病种、分区域、分阶段采取差异化防治策略,根据不同病种的流行规律、传播特点和防治现状,制定实施有针对性的防治措施,精准防治,逐步实现从场群、区域到整体的控制、净化和消灭目标。
4.形成合力,统筹推进。有效整合现有畜间人兽共患病防治资源,理顺防治体制机制,明确各方事权,协调各方力量,强化联防联控和群防群控,形成防控合力。确定全省重点防治病种,突出重点区域、聚焦重点环节、落实重点措施,统筹推进各项防治工作。
(三)防治目标
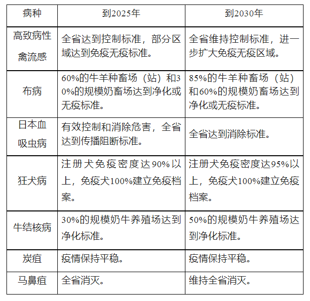
到2030年,逐步形成有效保障全省畜牧业高质量发展和人民群众身体健康的畜间人兽共患病防治能力。动物防疫机构队伍、法律法规和基础设施更加完善,应急响应机制更加健全,快速感知和识别新发突发疫病能力不断提高,全社会协同防范畜间人兽共患病的能力和水平显著提升。重点防治病种得到有效控制,畜间布病、牛结核病等病种流行率明显下降,高致病性禽流感稳定控制,犬传人狂犬病逐步消除,日本血吸虫病实现消除,炭疽疫情保持平稳,马鼻疽实现消灭。常规防治病种流行率稳定控制在较低水平。重点防范的外来疫病传入和扩散风险有效降低。(实施防治防范的主要畜间人兽共患病、重点畜间人兽共患病防治目标和工作指标详见专栏1和专栏2)
专栏1实施防治防范的主要畜间人兽共患病
专栏2重点畜间人兽共患病防治目标和工作指标
二、策略措施
对重点防治病种,实行一病一策,全省统防,部门联防,区域协同,精准治理,有效防控。对境外流行、尚未传入的畜间人兽共患病,加强风险防范、监测预警和应急准备。
(一)高致病性禽流感
高致病性禽流感坚持落实免疫、监测、扑杀、净化等综合防治措施。
重点防治措施。一是做好强制免疫。坚持预防为主,全面开展家禽强制免疫和抗体监测,确保家禽群体免疫保护水平。有条件的地区,可根据监测评估结果和防治实际探索建立免疫退出机制。二是加强监测预警。组织实施家禽和野禽专项监测计划,密切监视禽流感病毒流行动态、毒株变异、致病力变化情况。三是严格检疫监管和市场准入。严禁未经检疫、来源不明的家禽及产品入市场销售,严格执行活禽市场防疫管理制度,加强疫病监测,发现高致病性禽流感病毒污染立即采取休市、消毒等应急处置措施。县级以上地方人民政府应当根据本地情况,依法决定在城市特定区域禁止活禽交易。倡导健康消费理念,加快推进“规模养殖、集中屠宰、冷链运输、冰鲜上市”的生产消费模式。四是推进区域化管理。鼓励、支持各地及养殖场户开展高致病性禽流感净化场、无疫小区和无疫区建设,不断提高家禽养殖场所的生物安全水平。
(二)布病
布病防控继续坚持监测剔除与净化相结合,严格落实各项综合防治措施,逐步降低畜间流行率。
重点防治措施。一是实施专项防控行动。落实《湖南省畜间布鲁氏菌病防控五年行动实施方案(2022—2026年)》,强化条件保障,做好技术支持,加强督导检查与评估考核,全面落实监测、扑杀、消毒、无害化处理、人员防护等关键措施,切实降低畜间布病流行率。二是推进区域化管理。采取“分区域、分阶段”的防治策略,在全省种羊场及重点区域开展布鲁氏菌病区域化管理工作。积极推进布病净化场、无疫小区、无疫区建设,提升养殖环节生物安全水平。三是强化牛羊调运监管。严格落实牛羊产地检疫和落地报告制度。全面实施畜禽运输车辆和主体备案制度,加强活畜跨区域调运监管。除布病无疫区、无疫小区、净化场,以及用于屠宰和种用乳用外,跨省调运活畜时,禁止布病易感动物从高风险区域(免疫区)向低风险区域(非免疫区)调运。四是加强奶畜布病风险监测。鼓励引导奶畜养殖场户开展布病自检,探索建立生鲜乳布病等病原微生物风险监测评估制度。
(三)牛结核病
牛结核病防治坚持预防为主,严格落实监测净化、检疫监管、无害化处理等综合防治措施。
重点防治措施。一是加强监测。加大对养殖场、屠宰场、交易市场的监测力度,鼓励引导奶牛养殖场户开展牛结核病自检,探索建立生鲜乳牛结核病等病原微生物风险监测评估制度,及时准确掌握病原分布和疫情动态。逐步建立完善奶牛个体档案和可追溯标识,对阳性牛及时追踪溯源,并对溯源牛群进行持续监测。二是加快推进净化工作。制定净化实施方案,分区域、分步骤统筹推进牛结核病净化工作。养殖场实行“一病一案、一场一策”,有计划地开展防治工作。三是加强生物安全管理。加强牛场的生物安全防控,提高生物安全水平。及时扑杀结核病阳性牛,并进行无害化处理,积极培育牛结核病阴性群。
(四)狂犬病
狂犬病是我国法定报告传染病中病死率最高的畜间人兽共患病,要强化免疫、监测流调、疫情处置等关键防治措施落实。
重点防治措施。一是严格实施犬只免疫。指导犬只饲养单位和个人要切实履行法定义务,定期为犬只接种狂犬病疫苗,确保构筑有效免疫屏障。各地可根据狂犬病流行情况、监测评估结果和当地实际,将犬只狂犬病纳入地方动物疫病强制免疫病种。推进狂犬病免疫接种点建设,规范动物诊疗机构接种管理,对免疫犬只建立免疫档案。二是开展监测流调。对出现异常攻击行为或发生不明原因死亡的疑似患病动物及时开展病原学监测,发现确诊病例及时开展疫情溯源和流行病学调查。三是做好应急处置。发生疑似动物狂犬病疫情,及时划定高风险场所或区域,落实传染源调查、高风险区犬只紧急免疫等应急处置措施,严格按规定对染疫动物进行无害化处理。四是加强流浪犬和农村犬只防疫管理。按照动物防疫法规定,指导乡镇人民政府、街道办事处、村(居)民委员会做好本辖区流浪犬的控制和处置,防止疫病传播;县级人民政府和乡级人民政府、街道办事处要结合本地实际做好农村地区饲养犬只的防疫管理工作。
(五)炭疽
炭疽防治要强化监测排查、应急处置、检疫监管等综合防治措施。
重点防治措施。一是做好监测报告。加强高发季节高风险地区监测预警,及早发现和报告疫情。二是严格规范处置疫情。按照“早、快、严、小”原则做好疫情处置,对病畜进行无血扑杀和无害化处理,掩埋点设立永久性警示标志,疫源地周边禁止放牧。三是做好针对性免疫。根据疫情动态和风险评估结果制定重点地区免疫计划,适时开展家畜免疫。四是加强动物卫生监管。严格检疫和调运监管,严厉打击收购、加工、贩运、销售病死动物及其产品等违法违规行为,对死亡动物严格执行“四不准一处理”(不准宰杀、不准食用、不准出售、不准转运,对死亡动物进行无害化处理)措施。
(六)日本血吸虫病
日本血吸虫病是严重危害人群身体健康的重大畜间人兽共患病,要坚持以传染源控制为主的综合防治策略,实施人畜同步查治。
重点防治措施。一是强化易感家畜査治。定期组织开展流行村易感家畜养殖动态和有螺洲滩放牧情况的摸底调查,做好易感家畜血吸虫病筛查、治疗,结合人群査治,实行人、畜同步化疗。二是开展家畜疫情监测。按照全省动物疫病监测与流行病学调查计划开展家畜血吸虫病疫情常规监测,做好农业农村部2个疫情纵向观测点和环洞庭湖区域血吸虫病重点县的监测工作,掌握疫情动态。结合人畜病情、螺情开展风险评估,及时发现和消除隐患,巩固达标成果。三是加强家畜传染源管理。落实家畜传染源管理县乡属地责任,继续推进农业机械化,推行家畜集中圈养,结合种植业、养殖业结构调整,因地制宜实施农业环改灭螺工程,发展替代养殖,最大限度控制传染源、切断传播途径。四是加强能力建设。结合动物防疫体系建设,建立省、市、县三级家畜血吸虫病疫情监测体系,逐步对家畜血防实验室进行改造,更新必需设备。加强家畜血防工作人员技术培训。
(七)其他畜间人兽共患病
针对畜间人兽共患病传播流行的三个环节(传染源、传播途径、易感动物),实施综合防治措施,积极开展病媒生物防制和消杀,加强饲养管理,不断提高养殖场所生物安全水平。
重点防治措施。对马鼻疽,继续实施消灭计划,严格落实监测、扑杀、无害化处理、移动控制等关键措施。对日本脑炎(流行性乙型脑炎)、猪链球菌Ⅱ型感染和鹦鹉热,在流行区域对猪、马、牛、羊等易感家畜进行疫苗接种。对旋毛虫病、囊尾蚴病,以屠宰场为重点,严格宰后检疫检验,做好污染肉品的无害化处理。对其他常规防治病种,加强饲养管理、环境消毒、无害化处理、药物治疗、疫病净化,加强人员防护和个人卫生。对牛海绵状脑病、尼帕病毒性脑炎等外来病种,做好传入风险分析和预警;加强联防联控,健全跨部门协作机制,强化入境检疫,提高人兽共患病发现识别、防控和应急处置能力。
三、重点任务
(一)强化系统防治
全面推进畜间人兽共患病强制免疫先打后补改革,完善以养殖企业为责任主体,以企业执业兽医、乡村兽医、村级防疫员等社会化服务队伍为技术依托的强制免疫网络。完善畜间人兽共患病应急预案和应急响应机制,强化应急物资储备,健全防控应急队伍,每年应开展应急演练或培训。严格落实疫情和监测阳性报告制度,明确报告责任和标准,健全报告体系。加强牛羊屠宰管理,有序推进牛羊集中或定点屠宰,建立健全入场动物查证验物、待宰采样检测和检验检疫制度,建立牛羊屠宰场基础信息系统,强化与动物检疫电子出证系统对接,实现牛羊从产地到屠宰的全程闭环监管。积极探索开展牛羊布病、牛结核病监测阳性动物定点资源化利用。
(二)注重监测净化
进一步健全省、市、县三级动物疫病预防控制机构为主体的畜间人兽共患病监测预警网络体系。创新人兽共患病监测净化模式,强化常规监测、专项监测、净化监测和无疫监测,做到及时发现、快速感知、准确识别、有效预警。强化畜间人兽共患病净化工作,推进防治工作从有效控制向净化消灭转变,以种禽场、种牛(羊)场、奶牛(羊)场为重点,创建高致病性禽流感、布鲁氏菌病、牛结核病等人兽共患病净化场和无疫小区,并通过示范带动、典型引领,不断提升养殖环节生物安全水平。强化同卫生健康、林业、海关等部门沟通协调和资源共享,及时相互通报监测信息。
(三)推进智慧防治
实施智慧防疫能力提升行动(详见专栏3),全面提升畜间人兽共患病系统治理能力。运用互联网、大数据、人工智能、区块链等现代信息技术,织牢织密监测预警网络。建立以动物移动监管为主线的全链条智慧监管体系,建成覆盖养殖场户、屠宰企业、指定通道、无害化处理场、交易市场的智能监控信息系统,开展动物养殖、运输、交易、屠宰、无害化处理等全链条精细化监管,实现养殖档案电子化、检疫证明无纸化、运输监管闭环化。将信息系统配备及与政府监管系统对接情况,纳入养殖场、屠宰场等标准化示范创建,以及动物疫病净化场、无疫小区和无疫区建设评估验收内容,不断提高兽医卫生智慧监管能力水平。
专栏3全省智慧防疫能力提升行动

(四)做好科技支撑
积极支持有条件的单位开展畜间人兽共患病防治相关技术研究和推广。创建省级人畜共患传染病防控技术研究中心和区域动物疫病防控技术集成示范基地,加强动物疫病预防控制机构、科研院所、产业技术体系、企业科研资源集成融合,组建畜间人兽共患病防治专家技术团队,构建基础性、前沿性、实用性技术研究、集成创新和示范推广平台,增强防治技术原始创新,加强畜间人兽共患病诊断、监测、净化等关键技术集成和推广应用,支持创制一批符合实际的畜间人兽共患病净化技术和地方标准。
(五)强化防疫体系
加强动物防疫体系建设,开展基层动物防疫体系运行效能评估,重点强化市县级动物疫病预防控制机构和动物卫生监督机构,明确机构设置和职能定位,加强机构队伍建设,充实畜间人兽共患病防控力量,足额配齐配强乡镇专业人员,实行定责定岗定人,完善工作机制,提升专业能力。协调建立分级投入、分级管理机制,各级地方财政要加大兽医实验室投入,加强对不同生物安全级别实验室的建设和管理。对在畜间人兽共患病防治和科学研究中做出成绩和贡献的单位和个人,各级人民政府及有关部门应按规定给予表彰、奖励。在职务职级晋升、职称评定和表彰奖励时,要向成绩突出、考核优秀的基层动物防疫人员倾斜。
(六)完善服务体系
着力培育多元兽医社会化服务组织,完善以执业兽医、乡村兽医为主体,其他兽医从业人员和社会力量为补充的兽医社会化服务体系。鼓励社会化服务体系为生产经营主体提供疫病检测、诊断和治疗等畜间人兽共患病防治服务。积极推进将强制免疫、采样监测、协助检疫等兽医公益服务事项交由社会化服务体系承担。建立完善兽医社会化服务相关制度和标准,强化监督管理,加快构建政府主导的公益性兽医社会化服务与市场主导的经营性兽医社会化服务深度融合的长效机制。
(七)抓好宣传培训
制定畜间人兽共患病防控培训计划,倡导“同一个世界、同一个健康”的理念,会同卫生健康、林业等有关部门利用多种方式和重要节点,对动物养殖、屠宰加工、动物疫病防控等高风险从业人员开展畜间人兽共患病防治技术培训,提高自我防护能力。组织开展专项健康教育,倡导良好生活习惯,提高社会公众防范意识。监督相关单位建立健全人员防护制度,采取有效的卫生防护、医疗保健措施,定期组织工作人员开展健康检查。形成政府统防统治、部门协作防治、企业自主防控、区域联防联控和全社会群防群控的联动机制,及时回应群众关切,消除群众疑惑,为本规划的实施营造良好的社会环境和舆论氛围。
四、组织保障
(一)强化组织领导
各地要成立畜间人兽共患病防治工作领导小组,加强组织协调和统筹调度,分解目标任务,明确各方责任。要结合本地畜间人兽共患病流行情况和经济社会发展状况,制定实施本行政区域的畜间人兽共患病防治规划,并组织实施,确保各项措施落到实处。
(二)强化经费保障
协调加大财政支持力度,全面推进免疫、监测、流调、扑杀、净化、评估、检疫监督、无害化处理、应急处置、人员防护等畜间人兽共患病防治工作(详见专栏4)。县级以上地方人民政府要采取措施稳定畜间人兽共患病防控队伍,将畜间人兽共患病防治经费纳入本级财政预算,保障公益性事业经费支出,落实畜牧兽医医疗卫生津贴等相关待遇,确保畜间人兽共患病防治责有人负、活有人干、事有人管。
专栏4重点支持政策项目
1.强制免疫补助:主要用于开展动物疫病强制免疫、免疫效果监测评价、疫病监测和净化、人员防护等相关防控措施,以及实施强制免疫计划、购买防疫服务等方面。对符合条件的养殖场户实行强制免疫“先打后补”,逐步实现养殖场户自主采购,财政直补;对暂不符合条件的养殖场户,继续实行省级集中招标采购强免疫苗。
2.强制扑杀补助:主要用于预防、控制和扑灭动物疫病过程中,被强制扑杀动物的补助和农业农村部门组织实施销毁的动物产品和相关物品的补助等方面。补助对象为被依法强制扑杀动物的所有者、被依法销毁动物产品及相关物品的所有者。
3.养殖环节无害化处理补助:主要用于养殖环节病死猪无害化处理等方面。按照“谁处理补给谁”的原则,补助对象为承担无害化处理任务的实施者。
4.陆生动物疫病病原学监测区域中心建设:在畜禽养殖密集、动物疫病流行状况复杂、防控任务重的地区,依托地市级动物疫病预防控制机构,更新改造升级病原学监测实验室,提升病原学监测能力,及时准确掌握相关病种的流行态势和病原分布状况,提升监测调查和预警分析能力。
5.动物疫情监测站建设:加强国家级和省级动物疫情测报站的兽医实验室能力建设,承担优先防治病种以及重点防范外来病的监测、流行病学调查、巡查监视和信息直报任务。
6.动物防疫指定通道建设:对经省级人民政府批准设立的动物防疫指定通道相关设施设备进行更新或改造,配备监督执法和信息化装备设施,提升查证验物能力,堵截染疫动物,控制流通环节动物疫病传播扩散风险。
(三)强化联防联控理顺畜间人兽共患病防治体制机制,各级农业农村主管部门要加强统筹协调和工作调度,指导动物疫病预防控制机构、动物卫生监督机构、农业综合行政执法机构加强协调配合,共同做好畜间人兽共患病防治工作。各级农业农村部门要积极与卫生健康、海关、林业等相关部门协调,建立联防联控机制和联席会议制度,强化疫情会商、信息沟通和措施联动。探索利用大数据信息、人工智能技术确定重点人群和对象,精准推送畜间人兽共患病防治信息,及时发布疫病监测情况和风险提示,增强畜牧兽医从业者和社会公众的防疫意识和能力。
(四)强化督促反馈
来源:厅畜牧兽医处